Facebook
YouTube
Município
Serviços
Publicações
Eleições
Serviços OnLine
Taxa Turística
GeoPortal
Biblioteca OnLine
Balcão Virtual
Contactos
Investir
Viver
Conhecer
Participar
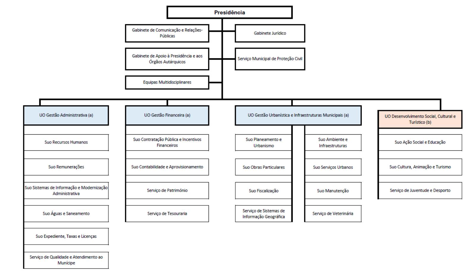
Organograma
Diogo Pereira Bastos
2025-03-31T11:38:15+00:00
Menu
≡
╳
viver
conhecer
participar
investir
Brasão
Imagem institucional
Câmara Municipal
Mensagem da Presidente
Presidente
Vereação
Remunerações Eleitos Locais
Periodicidade das Reuniões de Câmara
Organograma
Documentação
Assembleia Municipal
Mensagem da Presidente
Composição da Assembleia
Comissões
Iniciativas
Documentação
Inscrições do Público
Contactos
Freguesias
Resultados Eleitorais
RGPD
Índice Transparência Municipal
Condecorações
Organograma
a) Unidades Orgânicas equiparadas a Divisões Municipais
b) Unidade Orgânica de 3º Grau